Quizzed article | REF: M3666 V1

Decision support system applied to forging processes

Authors: Zakaria ALLAM, Cyrille BAUDOUIN

Publication date: November 10, 2016, Review date: September 21, 2021 | Lire en français

You do not have access to this resource.
Click here to request your free trial access!

Already subscribed? Log in!

Automatically translated using artificial intelligence technology (Note that only the original version is binding) > find out more.

    A  |  A

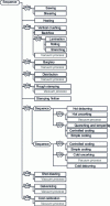
    2. Application of decision support systems for range design

    2.1 Issues

    In most industries, the lack of documentation of knowledge and know-how, and the ever-increasing turnover of personnel, are not conducive to training new arrivals. This time-consuming task hardly pays off, and is therefore often neglected.

    In this context, drawing up quotations is becoming less and less effective. Estimators generally produce their quotations by analogy, based on the morphology of the parts or the manufacturing processes known to the company. The associated lack of expertise can then lead to underestimation, which may result in production at a loss or with a margin insufficient for the company's survival. Conversely, this lack of expertise can also lead to overestimation, which can result in failure to complete the order. In all cases,...

    You do not have access to this resource.

    Exclusive to subscribers. 97% yet to be discovered!

    You do not have access to this resource.
    Click here to request your free trial access!

    Already subscribed? Log in!


    The Ultimate Scientific and Technical Reference

    A Comprehensive Knowledge Base, with over 1,200 authors and 100 scientific advisors
    + More than 10,000 articles and 1,000 how-to sheets, over 800 new or updated articles every year
    From design to prototyping, right through to industrialization, the reference for securing the development of your industrial projects

    This article is included in

    Metal forming and foundry

    This offer includes:

    Knowledge Base

    Updated and enriched with articles validated by our scientific committees

    Services

    A set of exclusive tools to complement the resources

    Practical Path

    Operational and didactic, to guarantee the acquisition of transversal skills

    Doc & Quiz

    Interactive articles with quizzes, for constructive reading

    Subscribe now!

    Ongoing reading
    Application of decision support systems for range design