4. Setting up a metrological structure within the company
4.1 Analysis of metrological requirements and establishment of standards
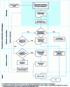
Examination of the inventory of measuring instruments will enable us to group instruments according to the following 3 criteria:
physical quantity measured ;
measuring range ;
accuracy and loyalty.
An analysis of these groupings reveals four typical cases:
-
Single device
In most cases, it will not be necessary to purchase reference standards to calibrate this type of instrument. The simplest and most effective solution is to entrust the calibration of this instrument to a COFRAC-accredited...
Exclusive to subscribers. 97% yet to be discovered!
You do not have access to this resource.
Click here to request your free trial access!
Already subscribed? Log in!

The Ultimate Scientific and Technical Reference
This article is included in
Mechanical and dimensional measurements
This offer includes:
Knowledge Base
Updated and enriched with articles validated by our scientific committees
Services
A set of exclusive tools to complement the resources
Practical Path
Operational and didactic, to guarantee the acquisition of transversal skills
Doc & Quiz
Interactive articles with quizzes, for constructive reading
Setting up a metrological structure within the company
References
Reference works
Standardization
- Dimensional measuring instruments – Inventory – Classification – Guide to choosing an instrument. - E 11-000 - (1990)
- Geometric product specification (GPS) – Verification by measurement of parts and measuring equipment – Part 1: decision rules for proving compliance or non-compliance with the specification (replaces NF E 02-204). - NF EN ISO 14253-1 - (1999)
- Basic standards – International vocabulary of basic...
Organizations
French association for high-precision mechanics (MHP) http://www.mhp-France.com
Comité de normalisation des moyens de production (CNOMO) (French standardization committee for production equipment) http://www.cnomo.com
Union for Standardization...
National metrology laboratories
In 2005, a joint decree by the French Ministries of Industry and Research dissolved the Bureau national de métrologie and transferred the task of overseeing metrology to the LNE, which changed its name to Laboratoire national de métrologie et d'essais, but kept its acronym LNE. http://www.lne.fr
Alongside LNE, 3 other...
Industrial technical centers
Center technique des industries mécaniques (CETIM) http://www.cetim.fr
Center technique du décolletage (CTDEC) http://www.ctdec.fr
Exclusive to subscribers. 97% yet to be discovered!
You do not have access to this resource.
Click here to request your free trial access!
Already subscribed? Log in!

The Ultimate Scientific and Technical Reference