Article | REF: C940 V2

Building ceramics - Tiles and sanitaryware

Authors: Henri LE DOUSSAL, Marcel VOUILLEMET

Publication date: November 10, 1997 | Lire en français

You do not have access to this resource.
Click here to request your free trial access!

Already subscribed? Log in!

Automatically translated using artificial intelligence technology (Note that only the original version is binding) > find out more.

    A  |  A

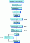
    5. Sanitary products features

    5.1 Definition. Classification

    These are ceramic products for domestic use: toilet bowls, washbasins, bathtubs, showers, bidets, urinals, sinks, etc.

    Broadly speaking, the materials used in sanitary appliances fall into two categories:

    • Porcelain (sanitaryware porcelain and vitréous), which is a product with a compact, vitrified mass; vitrification results in vitreous fracture; it is defined by the average percentage of water absorbed;

    • sanitary legrès, which is a product with a refractory mass, possibly with added grog, and a fracture with grains of varying sizes.

    An enamel coating is applied to all or part of the surface of the appliance, which...

    You do not have access to this resource.

    Exclusive to subscribers. 97% yet to be discovered!

    You do not have access to this resource.
    Click here to request your free trial access!

    Already subscribed? Log in!


    The Ultimate Scientific and Technical Reference

    A Comprehensive Knowledge Base, with over 1,200 authors and 100 scientific advisors
    + More than 10,000 articles and 1,000 how-to sheets, over 800 new or updated articles every year
    From design to prototyping, right through to industrialization, the reference for securing the development of your industrial projects

    This article is included in

    The finishing and equipment of the building

    This offer includes:

    Knowledge Base

    Updated and enriched with articles validated by our scientific committees

    Services

    A set of exclusive tools to complement the resources

    Practical Path

    Operational and didactic, to guarantee the acquisition of transversal skills

    Doc & Quiz

    Interactive articles with quizzes, for constructive reading

    Subscribe now!

    Ongoing reading
    Sanitary products features