Article | REF: M2402 V2

Gold metallurgy - Apparatus. Industrial cases. Costs

Authors: Pierre BLAZY, El-Aid JDID

Publication date: June 10, 2006 | Lire en français

You do not have access to this resource.
Click here to request your free trial access!

Already subscribed? Log in!

Automatically translated using artificial intelligence technology (Note that only the original version is binding) > find out more.

    A  |  A

    3. Mining and metallurgy

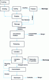
    The cases presented below involve often complex processes, often combining mineralurgy and hydrometallurgy; the gold is usually combined and invisible (not accessible), and extensive grinding is often necessary.

    The two French cases, currently under arrest, are :

    • the Salsigne mine, which uses direct cyanidation of flotation concentrates;

    • and the Rouez mine, which has developed both heap cyanidation and stirred-tank cyanidation on raw ore.

    The Bousquet mine in Canada uses gravity, copper flotation and cyanidation of flotation waste rock.

    The El Valle mine (Rio Narcea) in Spain also combines gravity, flotation and cyanidation of flotation waste rock.

    The São Bento mine in Brazil uses a highly complex...

    You do not have access to this resource.

    Exclusive to subscribers. 97% yet to be discovered!

    You do not have access to this resource.
    Click here to request your free trial access!

    Already subscribed? Log in!


    The Ultimate Scientific and Technical Reference

    A Comprehensive Knowledge Base, with over 1,200 authors and 100 scientific advisors
    + More than 10,000 articles and 1,000 how-to sheets, over 800 new or updated articles every year
    From design to prototyping, right through to industrialization, the reference for securing the development of your industrial projects

    This article is included in

    Metal manufacturing processes and recycling

    This offer includes:

    Knowledge Base

    Updated and enriched with articles validated by our scientific committees

    Services

    A set of exclusive tools to complement the resources

    Practical Path

    Operational and didactic, to guarantee the acquisition of transversal skills

    Doc & Quiz

    Interactive articles with quizzes, for constructive reading

    Subscribe now!

    Ongoing reading
    Mining and metallurgy
    Outline