Article | REF: S7219 V1

Diagnostic methods for multiphysical systems

Authors: Andres HERNANDEZ, Daniel HISSEL, Rachid OUTBIB

Publication date: December 10, 2008 | Lire en français

You do not have access to this resource.
Click here to request your free trial access!

Already subscribed? Log in!

Automatically translated using artificial intelligence technology (Note that only the original version is binding) > find out more.

    A  |  A

    2. Diagnostic methodologies

    2.1 General

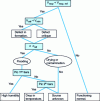
    • Diagnosis is in itself the precise identification of faults affecting a system or process. As previously stated, a fault in a process or system is defined by the existence of a deviation between measured or estimated values and the reference values of a chosen set of indicators. Nevertheless, it is important to note that it can be interesting to classify defects according to their degree of severity, origin and temporal evolution, among other criteria (see [18][19] ).

      In order to clarify the terminology to be used, and considering a system...

    You do not have access to this resource.

    Exclusive to subscribers. 97% yet to be discovered!

    You do not have access to this resource.
    Click here to request your free trial access!

    Already subscribed? Log in!


    The Ultimate Scientific and Technical Reference

    A Comprehensive Knowledge Base, with over 1,200 authors and 100 scientific advisors
    + More than 10,000 articles and 1,000 how-to sheets, over 800 new or updated articles every year
    From design to prototyping, right through to industrialization, the reference for securing the development of your industrial projects

    This article is included in

    Control and systems engineering

    This offer includes:

    Knowledge Base

    Updated and enriched with articles validated by our scientific committees

    Services

    A set of exclusive tools to complement the resources

    Practical Path

    Operational and didactic, to guarantee the acquisition of transversal skills

    Doc & Quiz

    Interactive articles with quizzes, for constructive reading

    Subscribe now!

    Ongoing reading
    Diagnostic methodologies