Article | REF: G1172 V2

Water treatment before use - Fields and applications

Author: Pierre MOUCHET

Publication date: October 10, 2006 | Lire en français

You do not have access to this resource.
Click here to request your free trial access!

Already subscribed? Log in!

Automatically translated using artificial intelligence technology (Note that only the original version is binding) > find out more.

    A  |  A

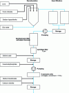
    1. Treatment streams

    1.1 Preparation of clear and stable water

    Certain uses require only water that has been stripped of all or part of its suspended matter, whether inert or living, and that is stable in various respects, i.e., not susceptible to:

    • to show post-precipitation during use;

    • to cause interference with storage and distribution materials due to corrosion or scaling;

    • to undergo bacterial, algal, or animal revivification, which also requires the absence of chemicals that could serve as nutrients (orthophosphates, nitrates) or react with disinfectants (e.g., ammonium and chlorine).

    On the other hand, dissolved pollution may not be a problem in this...

    You do not have access to this resource.

    Exclusive to subscribers. 97% yet to be discovered!

    You do not have access to this resource.
    Click here to request your free trial access!

    Already subscribed? Log in!


    The Ultimate Scientific and Technical Reference

    A Comprehensive Knowledge Base, with over 1,200 authors and 100 scientific advisors
    + More than 10,000 articles and 1,000 how-to sheets, over 800 new or updated articles every year
    From design to prototyping, right through to industrialization, the reference for securing the development of your industrial projects

    This article is included in

    Water technologies

    This offer includes:

    Knowledge Base

    Updated and enriched with articles validated by our scientific committees

    Services

    A set of exclusive tools to complement the resources

    Practical Path

    Operational and didactic, to guarantee the acquisition of transversal skills

    Doc & Quiz

    Interactive articles with quizzes, for constructive reading

    Subscribe now!

    Ongoing reading
    Treatment streams