Article | REF: W4140 V1

Membrane bioreactors (MBRs)and wastewater treatment

Authors: Alain GRASMICK, Corinne CABASSUD, Mathieu SPERANDIO, Christelle WISNIEWSKI

Publication date: August 10, 2007 | Lire en français

You do not have access to this resource.
Click here to request your free trial access!

Already subscribed? Log in!

Automatically translated using artificial intelligence technology (Note that only the original version is binding) > find out more.

    A  |  A

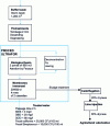
    3. Sizing and control parameters

    The magnitudes characterizing the operation of a membrane bioreactor are therefore those governing the dimensioning and control of each unit operation, but the values of the dimensioning parameters, for each of them, are not independent of the working conditions imposed in the associated operation.

    To better understand the relative complexity of the BAM, a brief reminder of the determining factors for each unit operation is given below, in accordance with the specific features of the membrane bioreactor.

    3.1 Separation stage on porous BAM membranes

    For a reminder of the very principles of membrane separation, see, for example, the texts published at

    You do not have access to this resource.

    Exclusive to subscribers. 97% yet to be discovered!

    You do not have access to this resource.
    Click here to request your free trial access!

    Already subscribed? Log in!


    The Ultimate Scientific and Technical Reference

    A Comprehensive Knowledge Base, with over 1,200 authors and 100 scientific advisors
    + More than 10,000 articles and 1,000 how-to sheets, over 800 new or updated articles every year
    From design to prototyping, right through to industrialization, the reference for securing the development of your industrial projects

    This article is included in

    Green chemistry

    This offer includes:

    Knowledge Base

    Updated and enriched with articles validated by our scientific committees

    Services

    A set of exclusive tools to complement the resources

    Practical Path

    Operational and didactic, to guarantee the acquisition of transversal skills

    Doc & Quiz

    Interactive articles with quizzes, for constructive reading

    Subscribe now!

    Ongoing reading
    Sizing and control parameters