Article | REF: C4121 V1

Freight terminals

Author: David FLÉCHET

Publication date: May 10, 1999 | Lire en français

You do not have access to this resource.
Click here to request your free trial access!

Already subscribed? Log in!

Automatically translated using artificial intelligence technology (Note that only the original version is binding) > find out more.

    A  |  A

    Overview

    Read this article from a comprehensive knowledge base, updated and supplemented with articles reviewed by scientific committees.

    Read the article

    AUTHOR

    • David FLÉCHET: Ingénieur des Travaux publics de l'Etat Chargé d'études, Service technique des bases aériennes

     INTRODUCTION

    At a time of growing economic globalization and international trade, air freight has a bright future ahead of it. This is borne out by the strong growth (7% per year on average) currently experienced by this mode of goods transport.

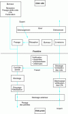
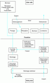
    Against this backdrop, the cargo terminal, which provides a load break between ground and air transport, becomes an essential link in the freight transport chain.

    Its design and organization are therefore evolving to take account of increasing volumes, but also by integrating increasingly modern techniques based on mechanization, electronics, IT and the implementation of complex global logistics. The freight terminal therefore combines cutting-edge technologies with much more traditional techniques, which are still necessary, given the diversity of the goods to be handled.

    Scalability and adaptability of facilities are therefore key criteria in responding to the constant changes taking place in the airfreight industry.

    Compared with other modes of transport, air freight offers invaluable time savings for companies with just-in-time management methods.

    However, the improvement does not only apply to the time factor, but also to the quality of the service rendered, for example by offering customers continuous tracking of parcels or the comfort of a single contact, by offering a maximum number of services.

    As in the case of passenger transport, this development is not taking place without constantly stepping up security measures to guard against the terrorist threat. Throughout the transport chain, new procedures are being introduced to ensure the safety of goods, by raising awareness and involving all operators.

    The purpose of this article is to present the main elements required to program a freight terminal.

    After a few general notions to familiarize you with the airfreight sector, the freight terminal is analyzed in terms of its operation and composition.

    Then, through dimensioning data and constraints to be respected, the fundamental principles of programming and design are presented. Given the specific nature of express freight, a few additional details are provided.

    Last but not least, the changes that are likely to affect air freight in the near future provide an insight into future adaptations.

    Although the elements provided are generally applicable, it's important to remember that planning a freight terminal is not an exact science, but must be carried out on a case-by-case basis, with specific features depending not only on the type of traffic handled (volume and nature), but also on the local context (economic,...

    You do not have access to this resource.

    Exclusive to subscribers. 97% yet to be discovered!

    You do not have access to this resource.
    Click here to request your free trial access!

    Already subscribed? Log in!


    The Ultimate Scientific and Technical Reference

    A Comprehensive Knowledge Base, with over 1,200 authors and 100 scientific advisors
    + More than 10,000 articles and 1,000 how-to sheets, over 800 new or updated articles every year
    From design to prototyping, right through to industrialization, the reference for securing the development of your industrial projects

    This article is included in

    Public works and infrastructure

    This offer includes:

    Knowledge Base

    Updated and enriched with articles validated by our scientific committees

    Services

    A set of exclusive tools to complement the resources

    Practical Path

    Operational and didactic, to guarantee the acquisition of transversal skills

    Doc & Quiz

    Interactive articles with quizzes, for constructive reading

    Subscribe now!

    Ongoing reading
    Freight terminals