Article | REF: BM4188 V2

Machinery and engines maintenance

Author: Gilles DUCHEMIN

Publication date: July 10, 2017 | Lire en français

You do not have access to this resource.
Click here to request your free trial access!

Already subscribed? Log in!

Automatically translated using artificial intelligence technology (Note that only the original version is binding) > find out more.

    A  |  A

    Overview

    ABSTRACT

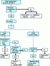
    Maintenance means all the technical, administrative and management actions taken during the life cycle of a good, intended to maintain or restore it to a state in which it can accomplish a required function. Maintenance does not focus only on the consequences of a flaw, but also on its causes, and belongs to any of several types before and after failure. This article focuses essentially on the maintenance tools for machinery when they are grouped together as interacting sets.

    Read this article from a comprehensive knowledge base, updated and supplemented with articles reviewed by scientific committees.

    Read the article

    AUTHOR

    • Gilles DUCHEMIN: Professor of Maritime Education, École Nationale Supérieure Maritime, Le Havre, France

     INTRODUCTION

    Historically, we can assume that the notion of equipment maintenance dates back to the appearance of the first tools and machines. However, it was not until the first half of the twentieth century, following the development of industrialization, that intervention methods began to take shape. It was following the Second World War that new needs emerged, reflecting the need for an economic, and no longer merely technical, approach to machine maintenance. New concepts were developed to serve as effective tools for the overall management of machine operations, particularly when machines were grouped together in complex, interacting chains and assemblies.

    The main objective of a maintenance policy is economic efficiency, often coupled with safety imperatives and regulatory constraints. Once these constraints have been identified, the choice of maintenance policy is determined by calculating the overall life-cycle cost.

    After a few definitions and a description of the different types of maintenance, we propose to detail maintenance management tools, followed by maintenance techniques for industrial engines.

    You do not have access to this resource.

    Exclusive to subscribers. 97% yet to be discovered!

    You do not have access to this resource.
    Click here to request your free trial access!

    Already subscribed? Log in!


    The Ultimate Scientific and Technical Reference

    A Comprehensive Knowledge Base, with over 1,200 authors and 100 scientific advisors
    + More than 10,000 articles and 1,000 how-to sheets, over 800 new or updated articles every year
    From design to prototyping, right through to industrialization, the reference for securing the development of your industrial projects

    KEYWORDS

    maintenance   |   remedial maintenance   |   machinery   |   engines


    This article is included in

    Hydraulic, aerodynamic and thermal machines

    This offer includes:

    Knowledge Base

    Updated and enriched with articles validated by our scientific committees

    Services

    A set of exclusive tools to complement the resources

    Practical Path

    Operational and didactic, to guarantee the acquisition of transversal skills

    Doc & Quiz

    Interactive articles with quizzes, for constructive reading

    Subscribe now!

    Ongoing reading
    Machine and engine maintenance