Article | REF: TR100 V2

Using ISA-88 and ISA-95 standards for production traceability

Author: Jean VIEILLE

Publication date: November 10, 2013 | Lire en français

You do not have access to this resource.
Click here to request your free trial access!

Already subscribed? Log in!

Automatically translated using artificial intelligence technology (Note that only the original version is binding) > find out more.

    A  |  A

    2. ISA-88/95 models: a language for traceability

    This study is based on the convergence model of the ISA-88/95/106 standards of article TR105 (ISA-106 has been ignored as irrelevant here).

    In line with the preliminary hypotheses on traceability in charge of product history, we are interested here in the potential dimension of product-related information, and therefore in the spatial vision of static observation of the product and installations.

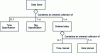
    The three elementary entities of this higher-level ontology – Energy, Matter and Information – are broken down into two basic concepts – Resources and Processes – consistent with the models defined in the ISA-88 and ISA-95 standards. The only exception concerns the "process segment" of ISA-95, which is considered a resource because it groups together other resources, whereas it is in fact a process due to its purpose. For this reason, the process...

    You do not have access to this resource.

    Exclusive to subscribers. 97% yet to be discovered!

    You do not have access to this resource.
    Click here to request your free trial access!

    Already subscribed? Log in!


    The Ultimate Scientific and Technical Reference

    A Comprehensive Knowledge Base, with over 1,200 authors and 100 scientific advisors
    + More than 10,000 articles and 1,000 how-to sheets, over 800 new or updated articles every year
    From design to prototyping, right through to industrialization, the reference for securing the development of your industrial projects

    This article is included in

    Traceability

    This offer includes:

    Knowledge Base

    Updated and enriched with articles validated by our scientific committees

    Services

    A set of exclusive tools to complement the resources

    Practical Path

    Operational and didactic, to guarantee the acquisition of transversal skills

    Doc & Quiz

    Interactive articles with quizzes, for constructive reading

    Subscribe now!

    Ongoing reading
    ISA-88/95 models: a language for traceability