Article | REF: AG3255 V1

Engineering contracts - Appendix 2: Technical provisions (part 1)

Author: Gilles CASTAN

Publication date: July 10, 2005 | Lire en français

You do not have access to this resource.
Click here to request your free trial access!

Already subscribed? Log in!

Automatically translated using artificial intelligence technology (Note that only the original version is binding) > find out more.

    A  |  A

    Overview

    Read this article from a comprehensive knowledge base, updated and supplemented with articles reviewed by scientific committees.

    Read the article

    AUTHOR

    • Gilles CASTAN: Thales Engineering & Consulting Legal Department

     INTRODUCTION

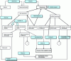
    Like any contract, the project management contract must specify, particularly in technical terms, what is to be done, how it is to be done and when it is to be done:

    • The Program describes what needs to be done;

    • The technical lots describe the parts of the program for which the project manager is responsible;

    • The Phases of execution of the project management contract describe the tasks to be performed by the parties and the order in which they are to be carried out;

    • the duties of the customer and third parties make it possible to list the activities outside the project management team that are enforceable against it;

    • the Project organization structure describes the human organization of the Project;

    • the Project's provisional schedule describes its temporal organization.

    The last three points are classic. They are not specific to project management contracts, and can be found in all types of contracts. On the other hand, the first three points are highly specific to investment projects. Non-specialists in the field would call them specifications: this is clearly the case for prime contractors.

    Particular attention was paid to identifying the basic concepts to be known in technical matters, so as to share a common language that enables everyone to understand the same thing. In our experience, project failure is all too often the result of mutual incomprehension. Technical execution provisions are the subject of . The financial provisions (Appendix 3) are dealt with in .

    Note :

    the opinions expressed are those of the author and do not commit his employer.

    You do not have access to this resource.

    Exclusive to subscribers. 97% yet to be discovered!

    You do not have access to this resource.
    Click here to request your free trial access!

    Already subscribed? Log in!


    The Ultimate Scientific and Technical Reference

    A Comprehensive Knowledge Base, with over 1,200 authors and 100 scientific advisors
    + More than 10,000 articles and 1,000 how-to sheets, over 800 new or updated articles every year
    From design to prototyping, right through to industrialization, the reference for securing the development of your industrial projects

    This article is included in

    Design and production

    This offer includes:

    Knowledge Base

    Updated and enriched with articles validated by our scientific committees

    Services

    A set of exclusive tools to complement the resources

    Practical Path

    Operational and didactic, to guarantee the acquisition of transversal skills

    Doc & Quiz

    Interactive articles with quizzes, for constructive reading

    Subscribe now!

    Ongoing reading
    Engineering contracts