Article | REF: P3312 V1

Protein analysis or proteomics

Authors: Alexia ORTIZ, Caroline TOKARSKI, Christian ROLANDO

Publication date: September 10, 2011 | Lire en français

You do not have access to this resource.
Click here to request your free trial access!

Already subscribed? Log in!

Automatically translated using artificial intelligence technology (Note that only the original version is binding) > find out more.

    A  |  A

    Overview

    ABSTRACT

    Proteomics is a recent science which studies proteins and thus provides access to the genetic expression of a cell, tissue or organ, thanks to the study of proteins and their post-traductional modifications. Proteomic analysis starts with the extraction of proteins from the biological matrix; the conditions for this sample preparation and notably the choice of solubilizers are determining. The proteins are then separated and purified by two-dimensional electrophoresis and their analysis carried out by mass spectrometry. These stages are generally followed by the identification of proteins and their quantification by differential or absolute method.

    Read this article from a comprehensive knowledge base, updated and supplemented with articles reviewed by scientific committees.

    Read the article

    AUTHORS

    • Alexia ORTIZ: Miniaturization for Analysis, Synthesis and Proteomics (MSAP), USR CNRS 3290, Université de Lille 1 Sciences et technologies, Villeneuve d'Ascq

    • Caroline TOKARSKI: Miniaturization for Analysis, Synthesis and Proteomics (MSAP), USR CNRS 3290, Université de Lille 1 Sciences et Technologies, Villeneuve d'Ascq

    • Christian ROLANDO: Miniaturization for Analysis, Synthesis and Proteomics (MSAP), USR CNRS 3290, Université de Lille 1 Sciences et technologies, Villeneuve d'Ascq

     INTRODUCTION

    Proteomics is a recent science that studies proteins. The term "proteome", proposed in 1995 , refers to all the proteins expressed by the genome of a cell, tissue or organ at a given moment in its development.

    Although the sequencing of the human genome is now complete, the study of the genome has its limits. Knowledge of the genome is not sufficient to understand the complexity of cell function. The same genome leads to the expression of several proteomes, depending on the stages of the cell cycle and the cell's pathophysiological state. Finally, proteins can undergo numerous modifications independently of the expression of the encoding gene alone. Proteomic analysis therefore provides a dynamic description of the regulation of gene expression, through the study of proteins and their post-translational modifications.

    Proteomic analysis has two fields of application: on the one hand, the identification of proteins for a given organism (intracellular localization, protein-protein interactions) and, on the other, knowledge of protein expression levels and the effects of external agents (pathologies, drug treatments, environmental factors, etc.).

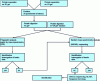
    Proteomic analysis is mainly based on a methodology combining two-dimensional electrophoresis (2D-PAGE), a technique with very high resolving power, and mass spectrometry. A classic proteomic analysis can be summarized as follows:

    • extraction of proteins from a given biological material ;

    • protein separation by electrophoresis ;

    • analysis of these proteins by mass spectrometry.

    In addition to these three steps, we will complete this presentation with a description of data processing (querying databases to identify proteins and/or their modifications), an introduction to proteomic approaches based on alternative techniques, and finally on the different approaches to a proteomic study and the different techniques for quantifying proteins.

    You do not have access to this resource.

    Exclusive to subscribers. 97% yet to be discovered!

    You do not have access to this resource.
    Click here to request your free trial access!

    Already subscribed? Log in!


    The Ultimate Scientific and Technical Reference

    A Comprehensive Knowledge Base, with over 1,200 authors and 100 scientific advisors
    + More than 10,000 articles and 1,000 how-to sheets, over 800 new or updated articles every year
    From design to prototyping, right through to industrialization, the reference for securing the development of your industrial projects

    This article is included in

    Bioprocesses and bioproductions

    This offer includes:

    Knowledge Base

    Updated and enriched with articles validated by our scientific committees

    Services

    A set of exclusive tools to complement the resources

    Practical Path

    Operational and didactic, to guarantee the acquisition of transversal skills

    Doc & Quiz

    Interactive articles with quizzes, for constructive reading

    Subscribe now!

    Ongoing reading
    Protein analysis or proteomics