Article | REF: M2345 V1

Aluminium recovery and recycling. Strategy

Author: François HERBULOT

Publication date: June 10, 2001 | Lire en français

You do not have access to this resource.
Click here to request your free trial access!

Already subscribed? Log in!

Automatically translated using artificial intelligence technology (Note that only the original version is binding) > find out more.

    A  |  A

    3. Sources of raw materials for refining. Recovery

    Refining suppliers to the automotive industry have to cover their customers' needs, which naturally fluctuate over the short and medium term according to agreed delivery forecasts.

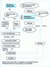
    To ensure its supplies and the continuity of its deliveries, the refinery has :

    • certain resources ;

    • random resources ;

    • the possibility, not free of charge, of building up a safety stock of raw materials.

    Certain resources come from aluminum processing plants, which generate scrap, shavings and dross and sell these raw materials under long-term contracts of one year or more. Quantities fluctuate slightly according to activity, and prices are generally indexed to the price of raw materials, the price of alloy ingots or the price of virgin...

    You do not have access to this resource.

    Exclusive to subscribers. 97% yet to be discovered!

    You do not have access to this resource.
    Click here to request your free trial access!

    Already subscribed? Log in!


    The Ultimate Scientific and Technical Reference

    A Comprehensive Knowledge Base, with over 1,200 authors and 100 scientific advisors
    + More than 10,000 articles and 1,000 how-to sheets, over 800 new or updated articles every year
    From design to prototyping, right through to industrialization, the reference for securing the development of your industrial projects

    This article is included in

    Metal manufacturing processes and recycling

    This offer includes:

    Knowledge Base

    Updated and enriched with articles validated by our scientific committees

    Services

    A set of exclusive tools to complement the resources

    Practical Path

    Operational and didactic, to guarantee the acquisition of transversal skills

    Doc & Quiz

    Interactive articles with quizzes, for constructive reading

    Subscribe now!

    Ongoing reading
    Sources of raw materials for refining. Recovery