Article | REF: M2369 V1

Gallium metallurgy

Authors: Pierre BLAZY, El-Aïd JDID

Publication date: March 10, 2011 | Lire en français

You do not have access to this resource.
Click here to request your free trial access!

Already subscribed? Log in!

Automatically translated using artificial intelligence technology (Note that only the original version is binding) > find out more.

    A  |  A

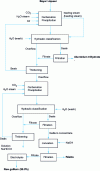
    3. Production and recycling

    No detailed information is available on gallium production. Few companies produce it, keeping their production confidential. In 2008, worldwide production of primary gallium was estimated at 95 tonnes (for a capacity of 184 tonnes) and refined gallium at 135 tonnes (for a capacity of 167 tonnes). Recycling capacity is around 78 tonnes.

    The table 3 ( , ...

    You do not have access to this resource.

    Exclusive to subscribers. 97% yet to be discovered!

    You do not have access to this resource.
    Click here to request your free trial access!

    Already subscribed? Log in!


    The Ultimate Scientific and Technical Reference

    A Comprehensive Knowledge Base, with over 1,200 authors and 100 scientific advisors
    + More than 10,000 articles and 1,000 how-to sheets, over 800 new or updated articles every year
    From design to prototyping, right through to industrialization, the reference for securing the development of your industrial projects

    This article is included in

    Metal manufacturing processes and recycling

    This offer includes:

    Knowledge Base

    Updated and enriched with articles validated by our scientific committees

    Services

    A set of exclusive tools to complement the resources

    Practical Path

    Operational and didactic, to guarantee the acquisition of transversal skills

    Doc & Quiz

    Interactive articles with quizzes, for constructive reading

    Subscribe now!

    Ongoing reading
    Production and recycling