Practical sheet | REF: FIC0535 V1

Hazard studies: fault tree (ADR detailed risk analysis method)

Author: Olivier IDDIR

Publication date: May 10, 2014 | Lire en français

You do not have access to this resource.
Click here to request your free trial access!

Already subscribed? Log in!

Automatically translated using artificial intelligence technology (Note that only the original version is binding) > find out more.

    A  |  A

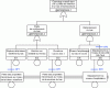
    5. Identify the combination of causes leading to the feared event

    A minimum cut represents the smallest combination of events whose simultaneous occurrence necessarily leads to the occurrence of the feared event. For a minimum cut to occur, all its component events must occur simultaneously.

    The order of a cut corresponds to the number of events making up the combination. A combination that requires the meeting of n causes corresponds to a cut of order n .

    ET doors increase the order of minimum cuts. The introduction of safety measures has the effect of introducing ET doors and therefore increasing the order of cuts.

    OR gates increase the number of minimum cuts. Increasing the order of a cut quantitatively translates into a decrease in the probability of the cut occurring.

    The determination of minimum cuts is based on the application of the rules of Boolean...

    You do not have access to this resource.

    Exclusive to subscribers. 97% yet to be discovered!

    You do not have access to this resource.
    Click here to request your free trial access!

    Already subscribed? Log in!


    The Ultimate Scientific and Technical Reference

    A Comprehensive Knowledge Base, with over 1,200 authors and 100 scientific advisors
    + More than 10,000 articles and 1,000 how-to sheets, over 800 new or updated articles every year
    From design to prototyping, right through to industrialization, the reference for securing the development of your industrial projects

    This article is included in

    Environment manager

    This offer includes:

    Knowledge Base

    Updated and enriched with articles validated by our scientific committees

    Services

    A set of exclusive tools to complement the resources

    Practical Path

    Operational and didactic, to guarantee the acquisition of transversal skills

    Doc & Quiz

    Interactive articles with quizzes, for constructive reading

    Subscribe now!

    Ongoing reading
    Identify the combination of causes leading to the feared event